行业动态

关于做好2025年新兴技术应用领域安全标准化课题研究的通知

来源:聚铭网络    发布时间:2025-07-18    浏览次数:
 
各工作组、各申报单位:按照《关于申报“2025年新兴技术应用领域安全标准化研究课题”的通知》要求及工作安排,经课题申报、形式审查、专家评审等环节,共有12项申报课题入选2025年新兴技术应用领域安全标准化研究课题。为做好课题研究与推进工作,现将后续工作要求通知如下:1.请各课题申报单位根据专家评审意见对研究报告进行修改完善,在工作组的指导下,吸纳更多行业相关单位参与课题研究,做好后续课题相关技术和产业调研、问题和风险剖析、以及标准建议论证等工作。课题执行时间截至2025年10月31日,请于7月31日前形成课题研究阶段性成果,对于报告成熟度较高的可随时向工作组提交结题申请。2.请各工作组指导课题申报单位做好技术研讨和产业对接,组织各工作组成员依托单位技术优势和行业特色,共同参与课题的研究讨论,做好课题成果质量把关,监督好各项课题的研究进度,对提交结题申请的课题研究报告组织工作组专家开展技术审核,通过后提交秘书处。3.对于同一主题的研究课题成果将进行“择优遴选”,各申报单位也可自愿合并团队开展研究。秘书处将对提交的课题研究报告组织开展最终结题评审,评选出优秀课题成果进行宣传推广。
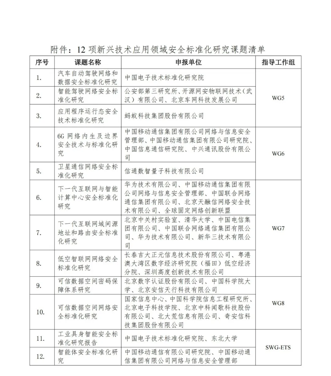
附件:12项新兴技术应用领域安全标准化研究课题清单

全国网络安全标准化技术委员会秘书处

2025年7月10日 

信息来源:全国信息技术标准化技术委员会 https://mp.weixin.qq.com/s/3j7BwZptUQYdfKfJm49cvw

 
 

上一篇:行业标杆!聚铭网络入选嘶吼《2025中国网络安全重点行业优秀解决方案》

下一篇:人工智能威胁检测如何改变企业网络安全